【最新】千億兒藥藍海市場!聚焦兒藥產品研發現狀(附新領先醫藥兒藥研發品種清單)
此前《【最新】千億兒藥藍海市場!聚焦兒藥市場現狀及相關法規》一文針對兒藥市場及當前法規進行匯總,本文則主要針對我國兒藥產品研發情況進行匯總,以協助企業更好布局兒童藥物藍海市場。
近年來,在國家出臺的系列紅利政策下,我國兒童用藥形勢逐年向好,兒童健康需求不斷得到滿足。6月1日在京舉行的2023年促進兒童用藥研發與科學監管座談會中披露,2023年1~5月,已有34個兒童用藥獲批上市,數量超過去年同期,涵蓋了兒童罕見疾病、兒童多發病常見病、兒童急危重癥等領域。
兒藥研發難點
兒童用藥呈現“四少三高”的局面:品種少、劑型少、規格少、特藥少,用藥風險高、不良反應高、資源浪費高。造成這個現狀的原因一是研發難度大、研發周期長;二是兒童專業研發機構比較少;三是試驗受試者難招募、易脫落;四是定價優勢不明顯,市場推廣難度大。目前國家已經推出相應政策和指導原則(如技術端:對兒童專用藥,自該適應癥首次在中國獲批之日起給予6年數據保護期以及12個月市場獨占期;審評審批端:兒童藥優先審評審批并明確為第一優先級別;市場端:放寬醫療機構兒童藥品“一品兩規”限制、優先納入國家醫保、國家基本藥物目錄等),以指導和鼓勵企業研發兒童用藥,促進或推動兒童藥物可及,滿足兒童臨床用藥需求。

國內兒藥項目研發進展
關于兒童用藥審評審批機制,藥審中心、國家局、衛健委等聯合出臺了多項鼓勵企業開發研制實質性政策如兒童用藥優先審評審批、臨床急需境外新藥清單、鼓勵研發申報兒童藥品清單等,切實提升企業研發在兒童方面的研發熱度,同時,對納入清單中的兒童用藥實施優先審評,還專門設立了“兒童用藥”特殊標識,審評時限縮短了35%,大大推進了兒童藥物的研發進度。
2019年至2022年共有158個兒童用藥獲批上市,今年以來又有34個兒童用藥獲批,包括用于治療2月齡及以上患者的脊髓性肌萎縮癥(SMA)的利司撲蘭口服溶液用散、用于4歲及以上黃花蒿/艾蒿花粉過敏引起的變應性鼻炎(或伴有結膜炎)患者的黃花蒿花粉變應原舌下滴劑等一大批臨床急需兒童用藥上市,兒童適宜劑型少、規格少等問題也進一步得到緩解。
??1、優先審評審批兒藥品種
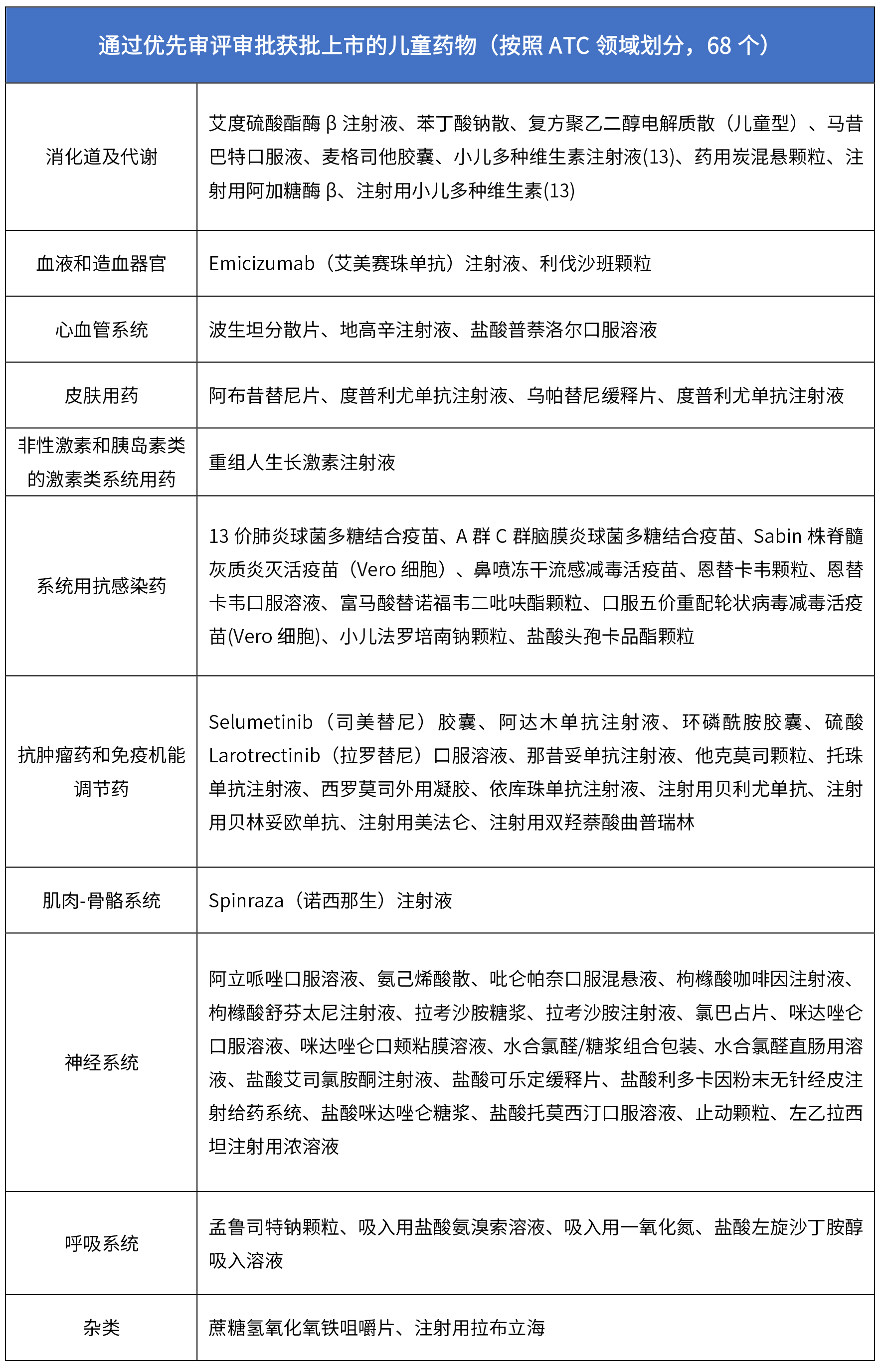
2016-2023年(截至2023.06.27)國家局已陸續將1446個品種納入優先審評程序中,其中兒童藥物199件(占比為13.76%),已有80多個企業享受優惠政策。截至目前,通過兒童用藥優先審評審批上市的產品共計批準上市的重點領域的兒科藥物有氯巴占片、馬昔巴特口服液、吡侖帕奈口服混懸液、地高辛注射液、司美替尼膠囊、復方聚乙二醇電解質散(兒童型)、注射用雙羥萘酸曲普瑞林、蔗糖氫氧化氧鐵咀嚼片、富馬酸替諾福韋二吡呋酯顆粒、那昔妥單抗注射液等。上述藥物的獲批上市,滿足患者需求和解決臨床可及性,同時為兒科患者提供了適合的劑型選擇、便捷的給藥方式。(數據來源insight數據庫、CDE)


2、境外急需兒藥品種
在境外急需用藥的三批清單中,其中包含11種兒童藥品,適應癥主要集中在罕見病領域。在國內開發動態方面,1款處于臨床III期階段、5款藥物獲批上市,研發率54.45%。

在衛計委、工信部和國家藥監局聯合委發布的135種鼓勵研發申報兒童藥品中,包含21種生物藥,114種化藥。

將鼓勵兒童用藥清單中化藥的國內研發情況進行梳理,其中40個化藥已有公開研發動態(35.09%),13個品種已獲批件(11.40%)、27個品種處于臨床或申報階段。企業研發熱度較高的品種有碳酸氫鈉注射液、左乙拉西坦注射液、阿托品滴眼液、呋塞米口服溶液、胍法辛緩釋片等。清單中65%以上的化藥(約74個品規)暫無企業申報或者公開研發動態,對于擬布局兒童藥物市場的企業,還有很多的選擇空間。


兒藥研發與布局
1、以臨床需求為導向,開發申報鼓勵研發、臨床急需藥物
2016-2023年期間衛計委、工信部和食藥監局推出4批鼓勵研發申報兒童藥品清單共計135種,臨床急需兒童藥物共計11種,清單中的大部分藥物已在國外上市,但國內缺少該品種或者兒童適宜劑型和規格,該清單的發布為我國兒科用藥發展指明了方向。
該清單中的藥品涵蓋神經、心血管、抗腫瘤、免疫機能等多個系統。對企業而言將有助于企業合理調整生產布局,避免研發盲目性;對醫療機構而言可以有效打破“境外有藥、境內無藥”或“無藥可用”的困境;對患兒和其監護人而言增加適宜劑型、規格能夠使兒童服用藥品更加容易,提升不同年齡階段的依從性或順應性。
2、規范說明書用藥
藥品說明書中兒童用藥信息缺失或表意不明確是導致兒科不規范處方行為和不合理用藥引發兒童用藥安全有效性問題的重要原因之一。
為促進企業有序開展起草和完善藥品說明書中兒童用藥信息的相關工作,2021年9月3日,在國家藥品監督管理局的部署下,藥審中心組織制定了《化學藥品和治療用生物制品說明書中兒童用藥相關信息撰寫的技術指導原則(試行)》,重點突出兒童用藥特點,針對不同年齡段兒童患者的適應癥、給藥劑量方案、配伍習慣、不良反應特征、注意事項、禁忌等進行清晰準確的描述,便于對兒童用藥信息的準確理解和掌握,利于兒童安全用藥。與此同時,鼓勵拓展兒童應用、完善已獲批兒童藥品的相關安全數據,不斷完善兒童用藥信息。
顆粒劑、散劑、口服溶液、口服混懸液、口服滴劑、口服乳劑、細粒劑、口崩片、口溶膜劑、干混懸劑、咀嚼片、微片、片劑、分散片、膠囊、注射劑等。在2020年發布的《兒童用藥(化學藥品)藥學開發指導原則(試行)》中,藥審中心列舉了不同年齡段兒童對于部分給藥途徑和劑型的可接受性調研結果。指標1~5對于低齡兒童主要說明給藥途徑和劑型的適宜性,數值越高,適宜性越高;對于更高年齡的兒童表示對特定劑型的接受程度,數值越高,接受程度越高。

(備注:足月新生兒指0~27天;嬰幼兒指28天~23個月;學齡前兒童指2~5歲;學齡兒童指6~11歲,青少年指~16/18歲<取決于地區>)
針對兒童優勢劑型,新領先醫藥在口服溶液劑、顆粒劑、散劑、混懸劑、干糖漿、口溶膜、口崩片、分散片等劑型方面均有布局,涉及精神-神經系統、抗腫瘤-免疫、消化系統、心血管系統、血液系統等多個領域,助力國內兒童企業產品開發及選擇,以下為新領先醫藥部分研發產品清單。


一方面有趣、可愛的產品包裝可以吸引孩子產生好奇的感覺,更容易說服孩子服用,增加用藥主動性,另一方面,可通過包裝設計,申請外觀專利,獲得知識產權保護,提升整體市場競爭優勢。
為鼓勵以我國兒科臨床需求為導向,根據兒童生長發育特點和兒科臨床實踐需要,開發兒童用化學藥品改良型新藥,在已發布的《化學藥品改良型新藥臨床試驗技術指導原則》基礎上,藥審中心起草了《兒童用化學藥品改良型新藥臨床試驗技術指導原則》,詳細內容見下圖。

此外,從發布的四批鼓勵研發的仿制藥產品清單中可以看出,每一批都有按改良型新藥申報企業,從中可以得到啟示,對于臨床價值明確、療效顯著、安全性高的產品可以通過避免誤食和窒息風險、改善依從性和便利性、減少給藥創傷、克服吞咽障礙、降低給藥次數/頻率、改善口感等方面改良開發合適的兒童專用制劑或產品。
兒童是國家的未來、民族的希望,兒童健康是經濟社會可持續發展的重要保障。近日,國家醫保局部署了2023年國家醫保目錄調整工作,下發了相關文件。從現有信息來看,政策依舊向兒童藥、罕見病用藥傾斜。
相關申報指南指出,在目錄外藥品中,凡在2023年6月30日前經國家藥監部門批準上市,納入鼓勵研發兒童藥品清單1~3批以及鼓勵仿制藥品目錄1~2批的藥品,以及說明書適應證或功能主治中包含有《第一批罕見病目錄》所收錄罕見病的藥品,均可通過各自的申報通道進行申報。與其他目錄外藥品申報要求不同的是,對上述藥品不設置2018年1月1日至2023年6月30日間獲批的硬性要求,即2018年前獲批的相關藥物也可申報參與調整。
我國采取一系列措施鼓勵兒童用藥研發生產,不斷提升藥品供應保障水平,醫藥衛生事業快速發展,兒童健康保障逐步完善,兒童用藥水平顯著提高,打破了兒童“吃藥靠掰,劑量靠猜”的困局,為兒童量身定做,有效推進兒童用藥臨床研究,提高兒童患者依從性和治愈率。
來源:CDE、NMPA、國家醫療保障局、insight數據庫、公開數據信息
-END-

轉載聲明:未經本網或本網權利人授權,不得轉載、摘編或利用其他方式使用上述作品。已經本網或本網權利人授權使用作品的,應在授權范圍內使用,并注明“來源:新領先醫藥科技”。

Hotline服務熱線:010-83057670
簡體中文

010-83057670
聯系地址:
技術市場部:
北京新領先
新領先藥訊
010-61006450
